一、金融产品基本信息
(一)产品名称
应急转贷
(二)产品类型
创新类
(三)所属企业
永利yl23411官网
二、金融产品使用对象
(一)适用客户类型
国有企业 民营企业 小微企业 个体工商户
(二)适用场景
贵阳银行、贵阳农商银行针对中小微企业(含个体工商户)发放的流动资金贷款。
三、金融产品功能作用
(一)核心功能
帮扶中小微企业(含个体工商户)解决资金周转困难,降低融资成本,有效缓解我省部分中小微企业(含个体工商户)转贷难题,积极防范和化解企业及个体工商户信用风险,促进民营经济稳健发展。
(二)差异化优势
单笔业务资金量大、放款响应时间快、内部审批流程短。
(四)政策支持
《关于进一步促进民营经济发展的政策措施》(中共贵州省委贵州省人民政府印发)
四、金融产品申请流程

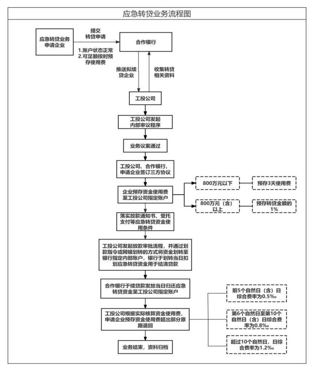
应急转贷业务主要分为业务申请、业务审议、协议签订、预存使用费、资金划拨、资金归还6个步骤:
(一)业务申请。借款人向合作银行当地分支机构提出业务申请,合作银行落实续贷条件后向我公司进行项目推荐。
1.银行需提供的资料:原贷款借款合同、续贷相关合同、用信条件凭证、银行放款通知书、续贷确认函、应急转贷资金划转通知书、委托支付协议、应急转贷资金协议等。
2.企业需提供的资料:工商营业执照正副本复印件、法定代表人及实际控制人身份证原件复印件、借款主体及法定代表人等关联方近期征信报告等。
(二)业务审议。借款人、合作银行提供业务资料,永利yl23411官网在审查其符合应急转贷资金使用条件后,撰写应急转贷业务的议案并提请公司内部审议。审议通过后,重点审查合作银行提供的续贷合同、放款通知书、续贷确认函、受托支付通知书等要件,以及企业提供的应急转贷资金使用申请、承诺书等业务资料。
决策机构:授权永利yl23411官网总办会在资金使用计划范围内审议。
(三)协议签订。与借款人、合作银行三方签署《应急转贷资金使用协议》。
(四)预存使用费。应急转贷资金使用前,借款人需对转贷金额在800万元以下的业务,提前预存3天资金使用费;对转贷金额在800万元以上(含800万元)的业务按实际转贷金额的1%提前预存资金使用费。
(五)资金划拨。应急转贷资金由我司划转至合作银行指定
的内部账户,并由银行手工扣划结清贷款。
(六)资金归还。经办银行于贷款发放当日,按照《应急转贷资金使用协议》约定,将贷款资金通过受托支付方式划转至永利yl23411官网指定的转贷资金账户。
五、客户申报准入条件
(一)中小微企业和个体工商户在银行的贷款未逾期或企业逾期利息及罚息已结清。
(二)申请人银行账户状态正常,无查封、冻结、扣押等异常情况。
六、收费标准
永利yl23411官网应急转贷业务需收取业务对象使用应急转贷资金而产生的资金占用费,该业务收费标准采取差别化方式:
(一)中小微企业。资金使用前5个自然日(含)日综合费率为0.5‰,第6个自然日至第10个自然日(含第10个自然日)日综合费率为0.8‰;超过10个自然日,日综合费率为1.2‰。
(二)个体工商户。资金使用自然日日综合费率为1.2‰,且按照T+1天的计费方式收费。
(联系人:邹宇婷 联系电话:18166798090)